用AI制作历史类超长助眠视频,YouTube创作者涨粉63W+低调赚钱
作者:AIbase基地 更新时间:2025-10-12 12:16:36 共117人关注
借助AI工具生成历史内容脚本、画面与语音,制作2-4小时助眠长视频,发布于YouTube等平台,靠流量分成盈利。以YouTube创作者“Sleepless Historian”为例,其自今年4月底起开始上传AI历史故事类长视频,目前订阅数已突破63.3万。

对历史内容感兴趣、有耐心进行视频剪辑、想低门槛切入视频创作领域的人。
较低,主要依赖AI工具生成内容,核心难点仅在于耐心剪辑,新手学习后可快速上手。
用AI策划视频选题
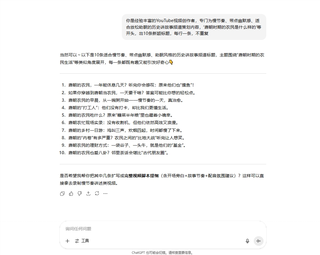
打开AI工具(如ChatGPT),输入提示词:“你是经验丰富的YouTube视频创作者,专门为慢节奏、带点幽默感、适合放松助眠的历史讲故事频道策划内容,‘xxx时期的xxx是什么样的’等开头,出10条新颖标题,每行一条,不重复”。

让AI完善故事情节与脚本
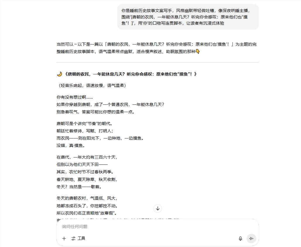
还是用之前的AI工具,输入新提示词:“你是睡前历史故事文案写手,风格幽默带轻微吐槽,像深夜哄睡主播,围绕‘[挑选好的标题]’,用‘你’的口吻写连贯脚本,让读者有沉浸式体验”。

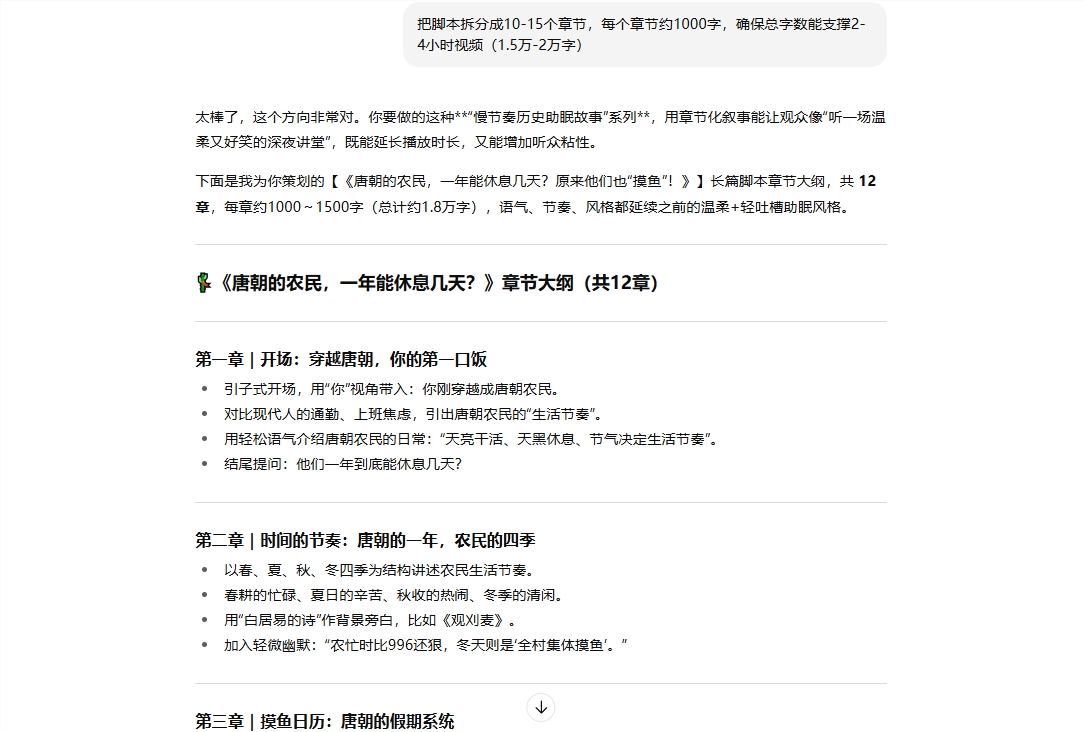
等AI生成初步脚本后,要求它把脚本拆分成10-15个章节,每个章节约1000字,确保总字数能支撑2-4小时视频(1.5万-2万字)。

用AI生成视频画面
打开即梦工具,把生成的章节视频脚本逐个扔给给AI,

等待AI生成画面,挑选出符合助眠氛围、画面稳定的作品,每个章节搭配10个左右画面(因长视频无需频繁切换画面)。

用AI生成视频语音
打开Elevenlabs工具,选择温柔低音炮类型的声音,把拆分好的每个章节脚本逐段粘贴进去,设置成平缓的语调。
点击生成语音,等生成完成后,下载所有语音片段。

用剪辑工具合成视频
再导入对应的语音片段,把语音和画面对齐,确保声音和内容匹配,最后导出完整的2-4小时长视频。
发布视频并运营
该案例精准结合了“助眠”和“历史”两大热门赛道,借助AI工具大幅降低了长视频制作门槛,解决了传统长视频创作耗时久、成本高的问题。
不过,随着平台对AI生成内容规则的完善,单纯批量生成内容可能难以为继,未来需在内容差异化(如深耕特定历史时期)、提升内容真实感(减少AI声音故障)上发力。
此外,视频剪辑虽难度不高,但需耐心处理语音与画面的衔接,这是保证视频质量的关键,总体而言是一个低风险、易复制且有持续盈利空间的AI变现模式。